作者dunabs (pop)
看板Palmar_Drama
標題Re: [霹靂] 霹靂改雙週發行一集
時間Fri Feb 27 23:10:20 2026
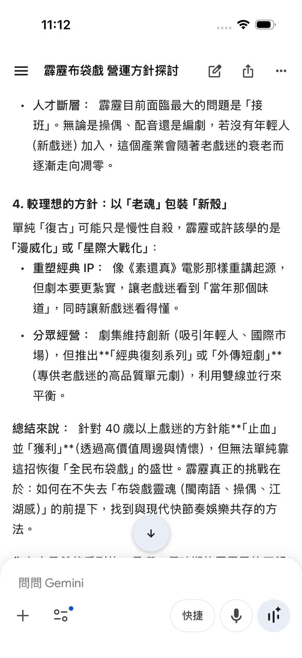
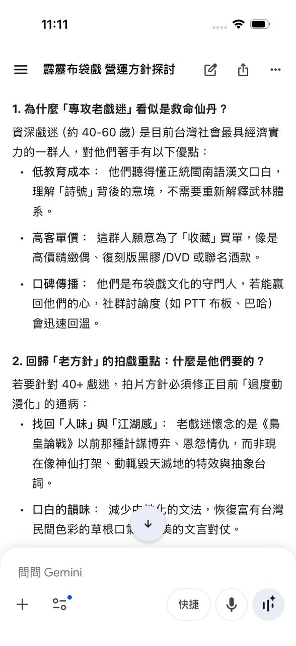
哈,忽然想到詢問AI如何恢復霹靂以前榮景的方法
AI給的建議,好像有講等於沒講,只是想到,現在的營運方針不太好,那倒不如改服務40
歲以上的資深戲迷,當然不是像刀說異數翻拍而已,而是劇情、吟詩、對話、武打更本土
或接地氣等等,我也不是專業的,只是閒聊而已,哈
https://i.mopix.cc/YaXi40.jpg
https://i.mopix.cc/oGJ8Vq.jpg
https://i.mopix.cc/EN7RJU.jpg
https://i.mopix.cc/8vjgSc.jpg
https://i.mopix.cc/Dqx5bX.jpg
以下來無獎徵答,這2張照片分別是那個劇集的場景累?相信應該很多人都猜的出來
https://i.mopix.cc/NpY6Ot.jpg
https://i.mopix.cc/A3veI2.jpg
--
※ 發信站: 批踢踢實業坊(ptt.cc), 來自: 211.23.72.109 (臺灣)
※ 文章網址: https://www.ptt.cc/bbs/Palmar_Drama/M.1772205023.A.0E1.html
※ 編輯: dunabs (211.23.72.109 臺灣), 02/27/2026 23:14:30